
为落实党中央、国务院关于发展人工智能的决策部署,推动人工智能技术在开源、开放的产业生态不断自我优化,充分发挥基础共性、伦理、安全隐私等方面标准的引领作用,指导人工智能国家标准、行业标准、团体标准等的制修订和协调配套,形成标准引领人工智能产业全面规范化发展的新格局,制定《国家新一代人工智能标准体系建设指南》。
一、总体要求
(一)指导思想。
全面贯彻党的十九大和十九届二中、三中、四中全会精神,落实党中央、国务院关于发展新一代人工智能的决策部署,以市场驱动和政府引导相结合,按照“统筹规划,分类施策,市场驱动,急用先行,跨界融合,协同推进,自主创新,开放合作”原则,立足国内需求,兼顾国际,建立国家新一代人工智能标准体系,加强标准顶层设计与宏观指导。
加快创新技术和应用向标准转化,强化标准的实施与监督,促进创新成果与产业深度融合。注重与智能制造、工业互联网、机器人、车联网等相关标准体系的协调配套。深化人工智能标准国际交流与合作,注重国际国内标准协同性,充分发挥标准对人工智能发展的支撑引领作用,为高质量发展保驾护航。
(二)建设目标。
到 2021 年,明确人工智能标准化顶层设计,研究标准体系建设和标准研制的总体规则,明确标准之间的关系,指导人工智能标准化工作的有序开展,完成关键通用技术、关键领域技术、伦理等 20 项以上重点标准的预研工作。到 2023 年,初步建立人工智能标准体系,重点研制数据、算法、系统、服务等重点急需标准,并率先在制造、交通、金融、安防、家居、养老、环保、教育、医疗健康、司法等重点行业和领域进行推进。建设人工智能标准试验验证平台,提供公共服务能力。
二、建设思路
(一)人工智能标准体系结构。
人工智能标准体系结构包括“A 基础共性”、“B 支撑技术与产品”、“C 基础软硬件平台”、“D 关键通用技术”、“E 关键领域技术”、“F 产品与服务”、“G 行业应用”、“H 安全/伦理”等八个部分,如图 1 所示。

图 1 人工智能标准体系结构
其中,A 基础共性标准包括术语、参考架构、测试评估三大类,位于人工智能标准体系结构的最左侧,支撑标准体系结构中其它部分;
B 支撑技术与产品标准对人工智能软硬件平台建设、算法模型开发、人工智能应用提供基础支撑;
C 基础软硬件平台标准主要围绕智能芯片、系统软件、开发框架等方面,为人工智能提供基础设施支撑;
D 关键通用技术标准主要围绕机器学习、知识图谱、类脑智能计算、量子智能计算、模式识别等方面,为人工智能应用提供通用技术支撑;
E 关键领域技术标准主要围绕自然语言处理、智能语音、计算机视觉、生物特征识别、虚拟现实/增强现实、人机交互等方面,为人工智能应用提供领域技术支撑;
F 产品与服务标准包括在人工智能技术领域中形成的智能化产品及新服务模式的相关标准;
G 行业应用标准位于人工智能标准体系结构的最顶层,面向行业具体需求,对其它部分标准进行细化,支撑各行业发展;
H 安全/伦理标准位于人工智能标准体系结构的最右侧,贯穿于其他部分,为人工智能建立合规体系。标准研制方向明细表见附表。
(二)人工智能标准体系框架。人工智能标准体系框架主要由基础共性、支撑技术与产品、基础软硬件平台、关键通用技术、关键领域技术、产品与服务、行业应用、安全/伦理八个部分组成,如图 2 所示。

图 2 人工智能标准体系框架
三、建设内容
(一)基础共性标准。
基础共性标准主要针对人工智能基础进行规范,包括术语、参考架构、测试评估等部分,如图 3 所示。

图 3 基础共性标准
1. 术语标准。用于统一人工智能相关概念、技术、应用行业场景,为其他各部分标准的制定和企业人工智能研究提供支撑,包括人工智能术语相关定义、范畴、实例等标准。
2. 参考架构标准。规范人工智能相关技术、应用及价值链的逻辑关系和相互作用,为开展人工智能相关标准研制工作提供定位和方向建议。
3. 测试评估标准。围绕人工智能技术发展的成熟度、行业发展水平、企业能力等方面提取测试及评估的共性需求。包括与人工智能相关的服务能力成熟度评估、人工智能通用性测试指南、评估原则以及等级要求、企业能力框架及测评要求等标准。

(二)支撑技术与产品标准。
支撑技术与产品标准主要包括大数据、物联网、云计算、边缘计算、智能传感器、数据存储及传输设备等部分,如图 4 所示。

图 4 支撑技术与产品标准
1. 大数据标准。规范人工智能研发及应用等过程涉及到的数据存储、处理、分析等大数据相关支撑技术要素,包括大数据系统产品、数据共享开放、数据管理机制、数据治理等标准。
2. 物联网标准。规范人工智能研发和应用过程中涉及到的感知和执行关键技术要素,为人工智能各类感知信息的采集、交互和互联互通提供支撑。包括智能感知设备标准、感知设备与人工智能平台的接口和互操作等智能网络接口、感知与执行一体化模型标准、多模态和态势感知标准等。
3. 云计算标准。规范面向人工智能的云计算平台、资源及服务,为人工智能信息的存储、运算、共享提供支撑。包括虚拟和物理资源池化、调度,智能运算平台架构,智能运算资源定义和接口、应用服务部署等标准。
4. 边缘计算标准。规范人工智能应用涉及的端计算设备、网络、数据与应用。包括数据传输接口协议、智能数据存储、端端协同、端云协同等标准。
5. 智能传感器标准。规范高精度传感器、新型 MEMS 传感器等,为人工智能的硬件发展提供标准支撑,包括传感器接口、性能评定、试验方法等标准。
6. 数据存储及传输设备标准。用于规范数据存储、传输设备相关技术、数据接口等。


(三)基础软硬件平台标准。
基础软硬件平台标准主要包括智能芯片、系统软件、开发框架等部分,如图 5 所示。

图 5 基础软硬件平台标准
1. 智能芯片标准。规范智能计算芯片、新型感知芯片及相关底层接口等,为人工智能模型的训练和推理提供算力支持。包括指令集和虚拟指令集、芯片性能、功耗测试要求、数据交换格式、芯片操作系统的设计及检测等标准。
2. 系统软件标准。规范人工智能软硬件优化编译器、人工智能算子库、人工智能软硬件平台计算性能等,促进软硬件平台的协同优化。
3. 开发框架标准。包括机器学习框架和应用系统之间的开发接口、神经网络模型表达和压缩等标准。

(四)关键通用技术标准。
关键通用技术标准主要包括机器学习、知识图谱、类脑智能计算、量子智能计算、模式识别等部分,如图 6 所示。

1. 机器学习标准。规范监督学习、无监督学习、半监督学习、集成学习、深度学习和强化学习等不同类型的模型、训练数据、知识库、表达和评价。
2. 知识图谱标准。规范知识描述的结构形式、解释过程、知识深度语义的技术要求等,解决知识表示粒度、方式的不确定性问题。
3. 类脑智能计算标准。规范类脑计算算法基本模型、性能和应用,为人工智能系统提供新的计算架构,提高人工智能处理复杂问题的能力。包括类脑智能计算参考架构、脑特征机制计算模型建模和表达、基于生物机制建模的算法要求及其性能评价、类脑智能计算硬件设备通用技术要求等标准。
4. 量子智能计算标准。规范量子计算算法基本模型、性能和应用,为提高人工智能计算能力提供支撑。包括量子计算模型与算法、高性能高比特率的量子人工智能处理器、可与外界环境交互信息的实时量子人工智能系统等标准。
5. 模式识别标准。规范自适应或自组织的模式识别系统的特点、模型、技术要求和评价方法。



(五)关键领域技术标准。
关键领域技术标准主要包括自然语言处理、智能语音、计算机视觉、生物特征识别、虚拟现实/增强现实、人机交互等部分,如图 7 所示。

1. 自然语言处理标准。规定自然语言处理基础、信息提取、文本内容分析等方面的技术要求,解决计算机理解和表达自然语言过程中的数据、分析方法和语义描述的一致性问题。自然语言处理标准包括语言信息提取、文本处理、语义处理、应用扩展四个部分。
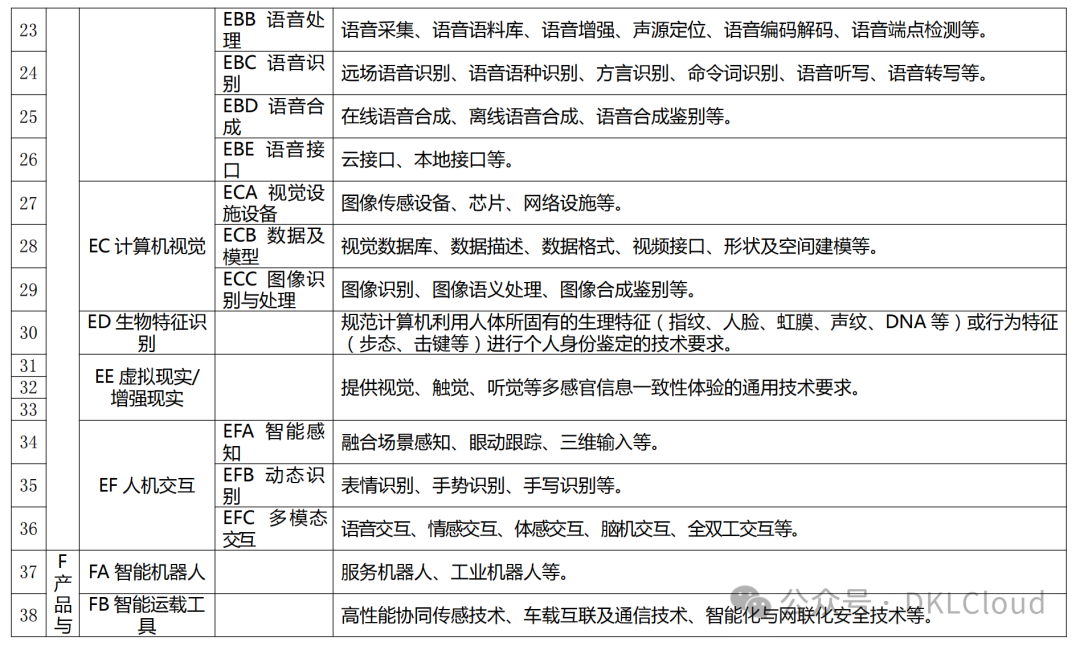
2. 智能语音标准。规范人机语言通信的技术和方法,确保语音识别、语音合成及其应用的准确性、一致性、高效性和可用性。智能语音标准包括语音设施设备、语音处理、语音识别、语音合成、语音接口五个部分。
3. 计算机视觉标准。规定计算机及视觉感知设备对目标进行检测、识别、跟踪的技术要求,解决图片或视频采集、处理、识别、理解和反馈等各环节的一致性和互联互通问题。计算机视觉标准包括视觉设施设备、数据及模型、图像识别与处理三个部分。
4. 生物特征识别标准。规范计算机利用人体所固有的生理特征(指纹、人脸、虹膜、声纹、DNA 等)或行为特征(步态、击键等)来进行个人身份鉴定的技术要求,解决生物特征描述、数据、接口的一致性问题。
5. 虚拟现实/增强现实标准。为用户提供视觉、触觉、听觉等多感官信息一致性体验的通用技术要求。
6. 人机交互标准。规范人与信息系统多通道、多模式和多维度的交互途径、模式、方法和技术要求,解决语音、手势、体感、脑机等多模态交互的融合协调和高效应用的问题,确保高可靠性和安全性交互模式。人机交互标准包括智能感知、动态识别、多模态交互三个部分。
关键领域技术标准建设重点
自然语言处理标准。重点开展光学字符识别、词干提取、词向量化、词性标注及描述等语言信息提取标准,智能分词、文本语种识别、词法分析、句法分析、语法分析、内容相关度分析、情感分析等文本处理标准,大规模智能语义库、语义数据、语义接口、语义标签、语义理解、语义表达的框架和模型、数据格式、形式化表达等语义处理标准,自动问答,机器翻译的系统架构、模型、技术要求和评价等应用扩展标准研制。
智能语音标准。重点开展语音传感设备、芯片、网络设施等语音设施设备标准,语音采集、语音语料库、语音增强、声源定位、语音编码解码、语音端点检测等语音处理标准,远场语音识别、语音语种识别、方言识别、命令词识别、语音听写、语音转写等语音识别标准,在线语音合成、离线语音合成、语音合成鉴别等语音合成标准,语音数据云接口、本地接口等语音接口标准研制。
计算机视觉标准。重点开展图像传感设备、芯片、网络设施等视觉设施设备标准,视觉数据库、数据描述、数据格式、视频接口、形状及空间建模等数据及模型标准,图像识别、图像语义处理、图像合成鉴别等图像识别与处理标准研制。
生物特征识别标准。重点开展典型模态(指纹、人脸、虹膜、声纹等)和新兴模态(DNA、步态等)设施设备、公共文档框架、应用程序接口、数据交换格式、轮廓技术要求等标准的研制。
虚拟现实/增强现实标准。重点开展内容制作、3D 环境理解、3D 交互理解等标准研制。
人机交互标准。重点开展融合场景感知、眼动跟踪、三维输入等智能感知标准,表情识别、手势识别、手写识别等动态识别标准,语音交互、情感交互、体感交互、脑机交互、全双工交互等多模态交互标准研制。
(六)产品与服务标准。
产品与服务标准包括智能机器人、智能运载工具、智能终端、智能服务等部分,如图 8 所示。

1. 智能机器人标准。结合《国家机器人标准体系建设指南》工作部署,在服务机器人方面,完善服务机器人硬件接口、安全使用以及多模态交互模式、功能集、服务机器人应用操作系统框架、服务机器人云平台通用要求等标准;在工业机器人方面,重点在工业机器人路径动态规划、协作型机器人设计等开展标准化工作。
2. 智能运载工具标准。开展人工智能技术应用在智能运载工具领域的通用标准体系建设和标准研制,包括高性能协同传感技术、车载互联及通信技术、智能化与网联化安全技术等方面。重点围绕行驶环境融合感知、智能决策控制、复杂系统重构设计和多模式测试评价等共性关键技术开展标准化工作。
3. 智能终端标准。开展人工智能技术应用在智能终端领域的标准研究,重点围绕移动智能终端产品图像识别、人脸识别、AI 芯片等相关技术开展标准化工作。
4. 智能服务标准。包括图像识别、智能语音、自然语言处理、机器学习算法等标准。重点开展人工智能服务能力成熟度评价、智能服务参考架构等标准制定工作。
产品与服务标准建设重点
智能机器人标准。围绕服务机器人,完善服务机器人硬件接口、安全使用以及多模态交互模式、功能集、服务机器人应用操作系统框架、服务机器人云平台通用要求等标准;围绕工业机器人,重点在工业机器人路径动态规划、协作型机器人设计规范等开展标准化工作。
智能运载工具标准。重点围绕行驶环境融合感知、智能决策控制、复杂系统重构设计和多模式测试评价等共性关键技术开展标准化工作。
智能终端标准。重点围绕移动智能终端产品图像识别、人脸识别、AI 芯片等相关技术开展标准化工作。
智能服务标准。重点开展人工智能服务能力成熟度评价、智能服务参考架构等标准制定工作。
(七)行业应用标准。
根据国务院印发的《新一代人工智能发展规划》(国发〔2017〕35 号),结合当前人工智能应用发展态势,确定人工智能标准化重点行业应用领域包括:智能制造、智能农业、智能交通、智能医疗、智能教育、智能商务、智能能源、智能物流、智能金融、智能家居、智能政务、智慧城市、公共安全、智能环保、智能法庭、智能游戏等,如图 9 所示。

人工智能行业应用具有跨行业、跨专业、跨领域、多应用场景的特点,不同行业的侧重点不同。在标准规划研究过程中,应以市场驱动为主、行业引导、政府支持相结合,立足行业需求,兼顾技术迭代体系建设。
1. 智能制造领域。规范工业制造中信息感知、自主控制、系统协同、个性化定制、检测维护、过程优化等方面技术要求。
2. 智能农业领域。规范在应用环境复杂、应用场景多样的农业环境下专用传感器、网络、预测数据模型等技术要求,用于辅助农产品生产与加工,提高农作物产量。
3. 智能交通领域。规范交通信息数据平台及综合管理系统,从而可以智能地处理行人、车辆和路况等动态复杂信息,引领智能信号灯等技术的推广。
4. 智能医疗领域。围绕医疗数据、医疗诊断、医疗服务、医疗监管等,重点规范人工智能医疗应用在数据获取、数据隐身管理等方面内容,包括医疗数据特征表示、人工智能医疗质量评估等标准。
5. 智能教育领域。规范在新型教育体系中的教学、管理等全流程相关的人工智能应用,建立以学习者为中心精准推送的教育服务,实现日常教育和终身教育定制化。
6. 智能商务领域。主要规范应用场景复杂的商务智能化领域,包括对服务模型的分类和管理、商务数据的智能分析,以及相应推荐引擎系统架构的设计要求。
7. 智能能源领域。规范在能源开发利用、生产消费全过程中的融合智能应用,包括能源系统的自组织、自检查、自平衡和自优化。
8. 智能物流领域。规范物流从规划、进货、加工、存储和运输全流程的技术和管理要求,引入智能识别、仓储、调度、追踪、配置等,提升物流效率,加强物流信息可视化程度,优化物流配置。
9. 智能金融领域。规范线上支付、融资信贷、投资顾问、风险管理、大数据分析预测、数据安全等应用技术,辅助提升金融资产端的征信、产品定价、投资研究,客户端的支付方式、投资顾问、客服等业务能力。
10. 智能家居领域。规范家居智能硬件、智能网联、服务平台、智能软件等产品、服务和应用,促进智能家居产品的互联互通,有效提升智能家居在家居照明、监控、娱乐、健康、教育、资讯、安防等方面的用户体验。
11. 智能政务领域。规范政务智能化应用,从政务信息公开、透明、开放和共享角度出发,以标准化形式提高政府工作效率,加强事前控制、事中事后监管。
12. 智慧城市领域。规范智慧城市未来模式下智能应用的技术要求,包括评估人工智能技术在复杂城市环境下的风险,评估城市安全、辅助决策等应用或产品的智能程度等。
13. 公共安全领域。规范涉及公共安全的探测传感、各类信息处理和综合分析相关应用技术,从而实现智能化监测预警与综合应对。
14. 智能环保领域。规范环境监测、自然资源管理、污染物排放预测等相关数据模型、平台和产品,进而提高环保行业智能化水平。
15. 智能法庭领域。规范司法过程中信息的智能分析和管理要求,实现案情要素的智能分析、对多元化数据进行挖掘分析,进而提升庭审效率。
16. 智能游戏领域。规范游戏设计开发、硬件设备、人机交互、游戏体验等相关人工智能技术应用、功能性能和测试,包括游戏操作系统、制作引擎、多媒体渲染、语音体感动态交互、游戏角色自主学习、决策与对抗、用户数据分析、游戏环境治理等。
行业应用标准建设重点
智能制造领域。重点开展大规模个性化定制、预测性维护(包括 VR/AR 技术的应用)、工艺过程优化、制造过程物流优化、运营管理优化等标准。
智能农业领域。亟需制定农业专用传感器、窄带物联网、病虫害预测数据模型、数据平台接口等相关标准。
智能交通领域。开展智能交通数据信息平台、车辆与路网通信、电子车牌识别、道路优先通行、车联网与人工智能结合、信号灯与人工智能结合、其他行业(如公共安全等)与智能交通结合等标准研究。
智能医疗领域。重点开展医疗数据监测与获取、医疗数据隐私与数据交换、医疗数据标注、医疗数据特征识别、医疗数据噪声识别与质量评价、医疗辅助诊断与风险评估诊断、医疗监管智能化等标准制定工作。
智能教育领域。重点开展人工智能技术教育服务平台及接口、教育数据服务、智能考试评测、教育监管智能化、智能教育应用示范系统等标准制定工作。
智能商务领域。亟需制定推荐引擎系统架构、服务管理模型、商务数据识别技术、精准营销模型等方面的标准。
智能能源领域。亟须统一规划和顶层设计,研究重点包括基本概念、术语定义、概念模型、体系架构、评价指标等。
智能物流领域。重点针对物流智能规划、智能识别、智能仓储及物流过程调度、追踪规范、结合供应链的物流配置要求等方面开展标准研究工作。
智能金融领域。重点在人工智能金融数据标准化、金融风控及数据安全等方面开展相应的研究工作,加强金融科技框架的前瞻性研究。
智能家居领域。重点在产品定义和分类、快速接入技术、基于云的互联互通和控制技术、智能交互技术、节能、智能化分级等方面开展标准化工作。
智能政务领域。重点在数据共享、业务协同、政务信息资源开放等方面开展标准化工作。
智慧城市领域。重点针对城市安全水平、辅助决策能力等的智能程度开展标准化工作,并结合城市污水处理等影响民生的重点领域研制相关智能化技术标准。
公共安全领域。重点开展多种探测传感技术、多源信息融合技术、视频图像信息分析识别技术、生物特征识别技术的集成及智能化监测预警与综合应对平台标准研制。
智能环保领域。聚焦环境监测技术、自然资源管理、污染物排放的智能预测数据模型、环境智能监控大数据分析平台、信息共享的智能环境监测网络等方面标准研究。
智能法庭领域。重点研制庭审数据格式统一规范、庭审数据深度分析等标准。
智能游戏领域。重点研制游戏操作系统、制作引擎、多媒体渲染、语音体感动态交互、游戏角色自主学习、决策与对抗、用户数据分析、游戏环境治理等标准。
(八)安全/伦理标准。
安全/伦理标准包括人工智能领域的安全与隐私保护、伦理等部分,如图 10 所示。

1. 安全与隐私保护标准。包括基础安全,数据、算法和模型安全,技术和系统安全,安全管理和服务,安全测试评估,产品和应用安全等六个部分。
其中,人工智能基础安全标准是人工智能安全标准体系的基础性标准,用于指导人工智能安全工作的全过程,主要包括人工智能概念和术语、安全参考架构、基本安全要求等。人工智能数据、算法和模型安全标准是针对人工智能数据、算法和模型中突出安全风险提出的,包括数据安全、隐私保护、算法模型可信赖等。
人工智能技术和系统安全标准用于指导人工智能系统平台的安全建设,主要包括人工智能开源框架安全标准、人工智能系统安全工程标准、人工智能计算设施安全标准、人工智能安全技术标准。
人工智能安全管理和服务标准主要是为保障人工智能管理和服务安全,包括安全风险管理、供应链安全、人工智能安全运营、人工智能安全服务能力等。
人工智能安全测试评估标准主要从人工智能的算法、数据、技术和系统、应用等方面分析安全测试评估要点,提出人工智能算法模型、系统和服务平台安全、数据安全、应用风险、测试评估指标等基础性测评标准。
人工智能产品和应用安全标准主要是为保障人工智能技术、服务和产品在具体应用场景下的安全,可面向智能门锁、智能音响、智慧风控、智慧客服等应用成熟、使用广泛或安全需求迫切的领域进行标准研制。
2. 伦理标准。规范人工智能服务冲击传统道德伦理和法律秩序而产生的要求,重点研究领域为医疗、交通、应急救援等特殊行业。
安全/伦理标准建设重点
人工智能基础安全标准。重点开展人工智能安全术语、人工智能安全参考框架、人工智能基本安全原则和要求等标准的研制。
人工智能数据、算法和模型安全标准。重点开展匿名用户数据使用管理、人工智能数据安全、人工智能数据标注安全、人工智能算法模型可信赖等标准研制。
人工智能技术和系统安全标准。重点开展人工智能开源框架安全、人工智能应用安全指南等标准的研制。
人工智能安全管理和服务标准。重点开展人工智能供应链安全管理实践指南、人工智能安全服务能力要求等标准的研制。
人工智能安全测试评估标准。重点开展人工智能算法模型、系统和服务平台安全、数据安全、应用风险、测试评估指标等基础性测评标准的研制。
人工智能产品和应用安全标准。重点开展智能门锁、智能音箱、智慧风控、智慧客服等应用广泛或安全需求迫切领域的标准研制。
人工智能伦理标准。重点开展基于人工智能技术的医疗、应急等涉及伦理道德范畴的标准研制。




